Government Rani Durgawati College

Wadrafnagar, Dist.- Balrampur, India, 497225

Registered Under Section 2(F) of the U.G.C Act. 1956 ( Established in Year 1989 )

Accredited By: NAAC AISHE CODE: C-21794 UGC CODE: 202067

PRINCIPAL OFFICE

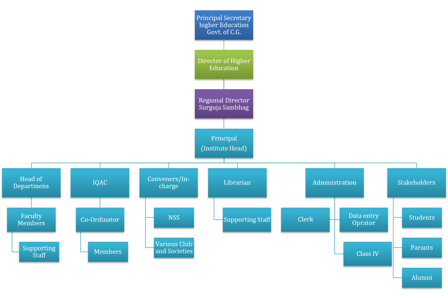
The regulatory framework of Govt Rani Durgawati College is administered by key stakeholders including the Secretary and Commissioner of the Department of Higher Education, Govt. of Chhattisgarh.
 They establish policies, allocate resources, and ensure compliance with standards. The College Principal leads academic and administrative endeavors, ensuring student welfare and efficient operations. Additionally, the Janbhagidari Samiti represents stakeholders, advocating for their interests and providing oversight.
 

Various committees and cells contribute to the college's functioning.
 The Internal Quality Assurance Cell (IQAC) monitors quality standards and accreditation. Advisory and Disciplinary Committees offer strategic advice and handle disciplinary matters, respectively. Research and Student Welfare Cells promote a research culture and address student concerns. The Placement Cell facilitates career opportunities and provides guidance.
 

Collaboration among stakeholders and committees is integral to the college's success. Faculty members contribute to teaching,
research, and curriculum development, while the Principal Office Staff ensures smooth administrative operations. The collaborative efforts of these entities uphold academic excellence, student support, and institutional integrity, fostering an environment conducive to learning and growth at Govt Rani Durgawati College. Additionally, various clubs such as the National Service Scheme (NSS), Youth Red Cross (YRC), and other student-led initiatives further enrich the college experience by fostering community engagement, leadership skills, and social responsibility among students.



Link for “Important Acts and Rules” related to Public Servant & Others


http://highereducation.cg.gov.in/hi/acts-and-rules


Link for “Storage and Purchase Rule”


http://govtcollegewadrafnagar.ac.in/newsData/Report130.pdf

http://govtcollegewadrafnagar.ac.in/newsData/Report131.pdf

S.No. 📄 Title 📅 Date ⬇ Download
1 Administrative Setup and Sanctioned Post by Government 02-08-2025 Download

Organizational Structure

Principal Profile



Find Us Google Map

Location

Govt. Rani Durgawati College WadrafNagar Balrampur , 497225 Chhattisgarh.
8435713808
ranidurgawati001@gmail.com
10.30 a.m. - 5.30 p.m.

© Copyright Govt Rani Durgawati College wadrafnagar (C.G.) All Rights Reserved

Designed by Ravi Solutions